卫健委发文!严查医院招标
近日,重庆市渝北区卫健委印发了《采购中的不正之风专项整治行动工作方案》,明确进一步加强全区卫生健康系统采购监督管理。

《方案》提出,要强化采购人主体责任,聚焦医疗设备药品耗材采购中品类确定、招标文件编制、违规插手干预招标等方面易发的腐败问题,整治采购中的不正之风,杜绝采购中的腐败问题,切实规范卫生健康系统采购行为。
整治时间:2024年1月—2024年6月
整治范围:全区公立医疗机构
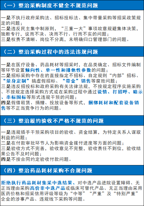
整治方向上,重点围绕四大方面展开:采购制度不健全不规范问题、采购过程违法违规问题、履约验收不规范问题、药品耗材采购不合规问题。不仅涉及内容全面,同时也给出了明确方向,重点突出。
一场更全面、细致、透彻的整治风暴拉开帷幕 !

中纪委多次点名!
曝光医疗器械招投标乱象
关于招标腐败,实际上,过去一年中纪委已经多次点名”医疗器械领域“,这也正是因为目前医疗器械领域招采腐败频频发生。
去年4月,中纪委官微发布《别让“萝卜坑”坑了自己》,剑指药械「定制式」招标。文章指出,四川省资阳市人民医院原党委书记、院长刘某某量身定制招标标准,将医院的药品及耗材供应商从200余家压缩到与其有直接利益关系的7家,并帮助其中5家供应商多次变更公司名称,以规避监管。
紧接着5月,中纪委官网又曝光了一起数额巨大的设备回扣案。医械经销商陈某虎向普洱市人民医院销售医疗器械直线加速器时,通过“借款”方式向普洱市人民医院原院长杨某俊行贿1600万元,原本进口价仅是1500万元,但医院进价却是3520万元,价差达到2020万元,远远高于同期市场价格。在这起案件中,该院领导班子其他成员都明确反对,但杨某俊执意购买并通过“定制式招标”最终达成。
到了9月,中纪委发布《湖北通报5起政府采购等领域不作为乱作为典型案例》,重点通报了“鄂东医疗集团原党委书记、总院长张杰插手干预医院采购招标问题。”经查,其在医院医用耗材、医疗设备采购和工程项目招标过程中,默许纵容违规行为,打招呼帮助多家公司承接相关业务。
官方屡次点名在前,也意味着针对这一业内“顽疾”的整治脚步正越来越近。
进入2024年,针对医院耗材、设备招标采购的监控和检查,已经开始在全国密集落地!
如芜湖市繁昌区卫健委为深入推动卫健系统招投标领域腐败问题集中整治工作,自1月22日起,开始面向社会公布举报方式征集问题线索。

举报对象包括:繁昌区辖区内各级公立医疗卫生机构、社会办非营利性医疗卫生机构,以及各类涉及我区公立医疗卫生机构的工程建设、药品试剂、设备器械、医用耗材等企业。
赣州市南康区卫健委召开2024年全面从严治党工作会议,明确将坚定不移惩治医药腐败,紧盯人事财务、项目建设、医药购销、招标采购、健康扶贫等“关键领域”。
2月26日下午,茂名市卫生健康局召开2024年廉政工作会议,部署2024年廉政工作重点任务,明确:
聚焦重点药品、高值耗材、大型设备的采购和使用、基建工程的招投标等重点领域和关键环节,坚持线索处置、问题整改、行业治理相结合,进一步建立健全权力运行监督长效机制。
3月4日,甘肃省卫健委召开2024年党风廉政建设工作会暨警示教育大会,明确提出要推进重点领域腐败问题整治,深化整治医药、基建工程和招投标等权力集中、资金密集、资源富集领域问题,坚持行贿受贿一起查。
各地卫健部门对招投标领域的监管挖的更深,意味着国家医疗反腐也挺进了深水区。而在“定制式招标”等招投标违法违规行为中,也不仅仅只是医疗系统管理者将被严查,作为“投标人”的供应商群体,同样将面临更为严格的监管。
来源:医院管理论坛报
